Para fines informativos, Cálculo Electoral presenta sus resultados del análisis de lo que reflejan las encuestas de intención electoral, para la Segunda Vuelta, publicadas hasta el 30 de mayo de 2021 (fecha límite para la divulgación de encuestas de acuerdo a la ley electoral local).


Cálculo Electoral es un proyecto de investigación independiente, que presenta modelos de pronóstico electoral a través de la elaboración de promedios ponderados. El objeto de nuestro estudio es el universo de encuestas difundidas a través de medios de comunicación y publicadas en los portales digitales de empresas de estudios de opinión para las Elecciones Presidenciales de Perú 2021.

A. ¿Quién está ganando en las preferencias electorales?

Histograma resultados simulaciones segunda vuelta (Elección Presidencial Perú 2021)
Estas simulaciones reflejan valores que han sido ajustados a votos válidos. Las líneas verticales marcan la mediana estadística. N = 50000 trayectorias. El modelo de agregación de encuestas incluye: n = 31 estudios compilados.
Mayo 30, 2021

B. Evolución de la intención de voto

Evolución de la intención de voto segunda vuelta (Elección Presidencial Perú 2021)
Los porcentajes reflejan votos totales. Los puntos corresponden a las 31 encuestas que reportaron intención de voto, nulo y blanco. Las líneas sólidas representan regresiones locales. Las líneas punteadas muestran una extrapolación utilizando la ecuación del último tramo.


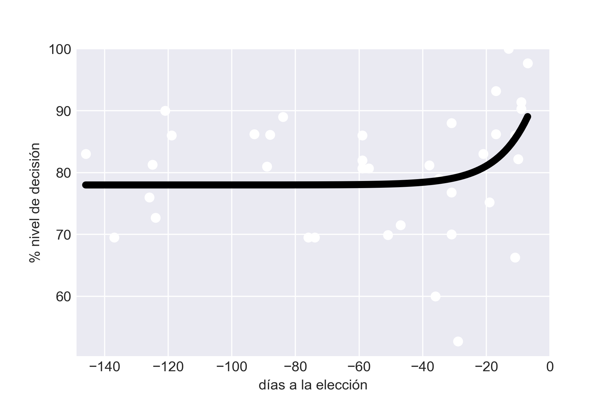
C. Nivel de decisión

Nivel de decisión elección alcalde Quito 2019

Para el cálculo de los niveles de decisión se ha aplicado una parametrización tomado en cuenta únicamente a las encuestadoras que reportan decisión en sus estudios de opinión (puntos blancos).


El análisis de tendencias en la intención de voto para cada candidato nos permite hacer proyecciones para el día de las elecciones. Nuestro modelo produce distribuciones de resultados cuyas incertidumbres dependen del nivel de indecisión y de la discrepancia que existe entre sondeos de diferentes encuestadoras. Partiendo de estas distribuciones (variable A), podemos simular la elección miles de veces y estimar probabilidades.


D. ¿Quién ganará las elecciones?

D.1. Probabilidad de ganar la segunda vuelta

Castillo

59%

Fujimori

41%
Interpretación: como se puede observar en las distribuciones de la variable A y en el gráfico de la variable B, el traslape entre los rangos probables de ambos candidatos es observable. Fujimori, con 32% de probabilidad, aún tiene posibilidades de ganar las elecciones.

D.2. Probabilidad de que el ganador obtenga una de las siguientes diferencias porcentuales

Diferencia % Si gana Castillo Si gana Fujimori
menos de 5 26 % 23 %
entre 5 y 10 19 % 13 %
entre 10 y 15 10 % 4 %
más de 15 4 % 1 %
Total: 59 % 41 %
Interpretación: por ejemplo, hay un 19% de probabilidad de que Castillo triunfe con una diferencia entre 5% y 10% sobre Fujimori.

Estas probabilidades y preferencias electorales reflejan el promedio ponderado del conjunto de 16 encuestas que reportaron resultados para escenarios de segunda vuelta con Castillo y Fujimori a partir del 12 de abril. Estas encuestas han sido ponderadas y agregadas, siguiendo los criterios de: diseño metodológico de la entrevista, cobertura de la encuesta, su capacidad predictiva en elecciones anteriores y su grado de actualidad. Mayores detalles del método de homologación y de agregación se hallan en la sección de “Metodología”.


Es importante aclarar que todos estos pronósticos asumen que la única fuente de incertidumbre es la que refleja la diferencia de los resultados entre encuestas. Este tipo de incertidumbre se puede tratar estadísticamente, y eso es lo que hacemos en Cálculo Electoral. Otras fuentes de incertidumbre provenientes de fenómenos como cambios inesperados en el nivel de participación, voto oculto, divulgación de encuestadoras sujeta a posibles compromisos con sus clientes, o electores que identifican las opciones de candidatos el mismo día de las elecciones, podrían generar resultados inesperados con respecto a nuestros pronósticos.



Volver Arriba